Version History

Preferred Type # Version Owner Created Size  
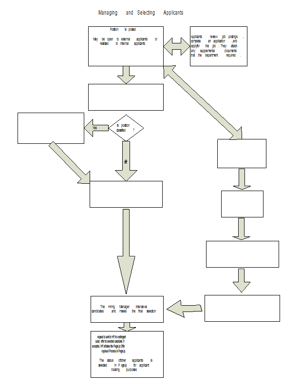
Version 5 Delgado Hiring for Vacant Position Workflow

No comment added

klaich 12/17/24 11:00 PM 196156
Version 4 Delgado Hiring for Vacant Position Workflow

No comment added

klaich 04/17/20 11:32 PM 97575
Version 3 Delgado Hiring for Vacant Position Workflow

No comment added

klaich 04/17/20 11:31 PM 97575
Version 2 Delgado PeopleAdmin Hiring for Vacant Position Workflow

No comment added

klaich 12/08/14 11:41 PM 155995